
В интернете размещены различные инструкции по превращению старого (порой частично нерабочего) телевизора в широкоэкранный осциллограф. Эта статья также расскажет, как создать достойный электронный прибор, используя несложную доработку общей стоимостью около 20$. Чтобы входной сигнал отображался на экране и воспроизводился через динамик телевизора, понадобится собрать несложное устройство, коммутирующее схему питания отклоняющей системы. Большой частотный спектр на таком приборе, конечно, не вытянешь (реально 20-20000 кГц), но отслеживать НЧ-колебания вполне доступно.
Смотрите видео
Можно также установить в телевизионный корпус основные разъемы и элементы управления прибором (благо, место это позволяет). Например, наличие разъема RCA станет прекрасной возможностью подключать iPod и в то же время позволит подачу входных сигналов переменного напряжения от милливольт до сотен вольт. Поблизости можно разместить подстроечное сопротивление на 1 мОм и 6-ти секционный поворотный переключатель. Небольшим триммером будет удобно контролировать горизонтальную частоту развертки, а яркая красная кнопка подойдет для включения прибора.
Остается добавить, что данная схема подключения подойдет не для всех моделей телевизоров и больше полезна для людей, умеющих обращаться со схемотехникой и имеющих опыт в электронике. Но сама идея содержит много интересных моментов.
Требования безопасности
Реализация описываемого проекта предполагает проведение работ рядом с открытым телевизионным трансформатором и высоковольтными конденсаторами. Напряжение на магнетроне достигает 120 кВ! Чтобы исключить вероятность смертельного поражения электрическим током, нужно строго соблюдать надлежащие меры безопасности. Первым шагом к выполнению любых действий должно быть полное обесточивание прибора. Тут нельзя забывать и про высоковольтные конденсаторы. Поэтому защитный кожух высоковольтного блока снимается крайне осторожно. Важно не повредить проводов печатной платы и не прикоснуться к ее открытым контактам.

Далее нужно принудительно разрядить большие емкости (50 В и более). Это делается хорошо изолированной отверткой или пинцетом. Их контакты замыкаются между собой либо на корпус до полного разряда. Не стоит это делать на печатной плате, так как могут выгореть дорожки. Выполняя работы или испытывая прибор, позаботьтесь, чтобы недалеко находился кто-то из ваших близких, способный вызвать врача или оказать первую помощь.
Принцип работы
Телевизоры с электронно-лучевыми трубками (ЭЛТ) и осциллографы считаются наиболее взаимозаменяемыми устройствами. Также телевизионный приемник более сложен, чем базовый лабораторный осциллограф. Для его переделки достаточно избавится от некоторых, заложенных в нем функций TV и добавить несложный усилитель. Ведь каждую разворачиваемую строку экрана телевизора создает электронный пучок, быстро сканируемый через прозрачный материал люминесцентной подложки трубки.

Заряженными электронами управляют электрические и магнитные поля, создаваемые катушками, расположенными позади трубки. Эти сердечники с проводом отклоняют луч в горизонтальной и вертикальной плоскости, контролируя расположение изображения на экране. Для настройки его по центру линии осциллографа, с ними необходимо произвести определенную доработку.
Вспоминаем, что видеосигнал выдает в секунду 32 кадра, каждый из которых состоит из двух "чересстрочных" изображений (то есть сканируется 64 кадра). Стандарт NTSC определяет 525 строк в формате экрана, другие стандарты чуть отличные значения. Значит, для воспроизводства на экране заполненной картинки, требуется отклонение электронного луча по вертикали каждые 1/64 секунды (частота 64 Гц), а по горизонтали 1/(64х525) секунды (частота 32000Гц). Для обеспечения таких значений напряжение строчного трансформатора превышает 15000 вольт. В этом случае прибор работает как телевизор, и создает развернутое изображение на экране.
Чтобы заставить его нарисовать изображение на очень тонкой линии, вертикально отклоненной входным сигналом, нужно скорректировать количество витков экранных катушек. Также важно «поработать» с катушкой индуктора. Ее импедансное сопротивление зависит от частоты. Чем выше будет частота, тем труднее будет отобразить ее на экране. При внешнем диаметре тороидального сердечника 10 мм и толщине 2 мм, обмотки I и III должны содержать по 100 витков провода ПЭЛШО 0.1, а обмотка II – 30 витков.
Еще стоит помнить, что сигнал в телевизоре математически интегрирован. Это приводит к тому, что входная прямоугольная волна будет отображаться на экране треугольной, а треугольная – синусоидой. Это касается только изображения, но не звука. Синусоидальные волны будут отображены без искажений. Явление не будет столь заметно в очень старых телевизорах, способных отображать белый шум либо синий экран при отсутствии сигнала, а не отключающих автоматически изображение.
Удаление лишних узлов
В нашем случае использовался старый телевизионный приемник с 15-и дюймовым экраном и классическим UHF/VHF тюнером. Для создания осциллографа он не требуется, поэтому тюнер можно сразу удалить и забыть о его существовании. Также можно постепенно отключить один за другим лишние модули, проверяя, чтобы телевизор мог по-прежнему функционировать. Понадобится лишь основная плата и все, что подключено к кинескопу. Необходимо, чтобы он лишь отображал белый шум либо голубой экран. От остальных деталей можно просто освободить коробку.
На переделываемом телевизоре спереди стояло два потенциометра. Один из них служил для включения и регулировки громкости, а другой контролировал яркость. Были удалены оба: первый был заменен выключателем питания (большой красной кнопкой), второй пришлось установить на максимальную яркость и зафиксировать ее впайкой дополнительных сопротивлений в схему. Сразу стоит обратить внимание, что устройство со встроенным регулятором громкости для переделки не годится. Он усиливает сигнал, прикрепленный к телевизионному и искать усилитель придется на основной плате, а это вызовет дополнительные проблемы. Динамики на данном этапе также можно отключить.
Подготовка отклоняющей системы
Чтобы добиться на экране кинескопа картинки осциллографа, понадобится подать на отклоняющие катушки H и V сгенерированный усиленный сигнал кадровых и строчных синхроимпульсов. Как его получить, будет разобрано чуть позднее, а сейчас необходимо подготовить отклоняющую систему. Катушки подключены к основной плате на четыре штырька. Нужно отключить горизонтальную, к ней идут красный и синий провод. Подключив iPod либо компьютер непосредственно на эти выводы, можно получить на экране кинескопа отображение музыки. Вертикальная катушка имеет желтый и оранжевый провод, но для получения сканирования 64 Гц их нужно переключить на горизонтальную катушку.
Теперь нужно найти, где катушки подключаются к небольшой монтажной плате на трубке кинескопа. Если телевизионный приемник не очень новый, катушки только две и от них отходит 4 провода к основной плате. В противном случае катушек будет больше и в таком виде переделка работать не будет. Но не стоит бросать начатое, и можно немного поэкспериментировать. Пока же будем считать, что проводов все же 4. Осталось разобраться с проводами, идущими к кинескопу. По правилу правой руки (F=qVxB) снимаем один из них в случайном порядке. Если при включении прибора на экране отобразилась горизонтальная линия, отключена вертикальная катушка, если вертикальная, то наоборот. Соответствующие концы находятся тестером и помечаются.
Теперь провода подключения горизонтальной катушки снимаются с главной печатной платы. Не стоит забывать, что дело придется иметь с частотой 30000 Гц и напряжением более 15000 вольт. Будущему осциллографу они не нужны. Перед касанием их необходимо закоротить, потом хорошо заизолировать и разместить внутри корпуса так, чтобы они ничего не касались после включения прибора. Итак, вертикальная разметочная линия 60 Гц готова. Для получения такой же горизонтальной линии 60 Гц, два оставшихся провода, идущих на вертикальную катушку, подпаиваем к горизонтальной. А вертикальная станет входом осциллографа для подключения схемы усилителя.
Настройка развертки
Дальнейшая часть работ наиболее опасна, так как будет выполняться при подключенном напряжении. Будьте особенно осторожны! Пробуем подключить источник сигнала на вертикальную отклоняющую катушку (это может быть МР3 плейер либо компьютерный выход на наушники). Чтобы отображалась одна частота на экране, постарайтесь генерировать стабильную тональность. При включенном телевизоре изолированной отверткой аккуратно потрогайте поочередно высоковольтные провода, выяснив, к каким изменениям на экране это приведет (за этим должен наблюдать ваш помощник или воспользуйтесь большим зеркалом).
Один из них будет влиять на частоту сканирования. На плате, где он заходит, нужно впаять подстроечное сопротивление (примерно 50-60 кОм). Убедившись в работоспособности узла, можно вывести ручку задействованного резистора из корпуса прибора. Даже безукоризненно выполненная горизонтальная частотная настройка не позволит видеть верхний диапазон, а лишь выведет форму волны прокрутки на экран. Также можно настроить имеющиеся кольцевые вкладки, расположенные вокруг узкой части трубы кинескопа. Обычно они имеют черный или темно серый цвет и также косвенно управляют конечным изображением.
Усиление входящего сигнала
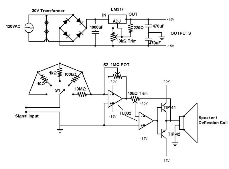
Все, что было сделано до этого момента, позволило нам создать неплохой визуализатор входного сигнала. Достаточно гнездо для подключения iPod соединить с катушкой вертикального отклонения и звучащая музыка отобразится на экране. Но чтобы получить настоящий осциллограф, понадобится дополнительный усилитель (собрать его можно там, где размещался выброшенный UHF/VHF тюнер). Его идея была заимствована с нескольких тематических сайтов, с целью получения минимальной себестоимости и максимальной эффективности. За основу бралась разработка Павла Фальстада, а представленная печатная плата - доработанная схема двухтактного аудио усилителя.
Для его реализации нам понадобится: микросборка TL082, включающая 2 ОУ, пара транзисторов (например, 41НПН/42ПНП), регулятор мощности LM317, поворотный переключатель «Полюс», потенциометр 1 мОм, два тримера на 10 кОм, 4 диода на 1А, трансформатор на 30 В переменного напряжения, электролит 1000 мкФ 50 В, два электролита 470 мкФ 16 В и 5 резисторов (10 Ом, 220 Ом, 1 кОм, 100 кОм и 10 мОм).
Первым ОУ контролируется усиление входного сигнала по формуле R1/R2, где R1 – сопротивление, выбранное поворотным переключателем, R2 – горшок 1 мОм. Теоретически он способен усилить входной сигнал до 1 млн. раз (при имеющемся на вращающемся переключателе минимуме 1 Ом). Второй отслеживает, чтобы транзисторы получали необходимое напряжение для открытия переходов и компенсирует перекосы. Им нужно 0.7 В на раскрытие и 1.4 В на переключение.
Готовая схема требует обязательной калибровки. Регулятор мощности рассчитан на разницу в 30 В, поэтому ОУ стандартно выдаст +15/-15 В, но для хорошей фильтрации его выход должен быть на несколько вольт ниже, чем напряжение на емкости в 1000 мкФ. Для этого существует триммер 1. Выход цепи подключается к горизонтальной катушке отклонения. Музыка, пропускаемая через схему, начинает «обрезаться» сверху/снизу. Чтобы избежать этого, триммер 2 регулируют до тех пор, пока верхние части клипов не коснутся границ экрана. Это понизит напряжение и не даст транзисторам перегрузить ВЧ-тракт прибора (сжечь катушку отклонения).
Теперь можно подключить на выход телевизора встроенную акустическую систему. При чрезмерной громкости добавляют большое сопротивление нагрузки (например, 10 Ом 1 Вт), при недостатке звука сопротивление нагрузки ставят на отклоняющую катушку, после чего последнюю перекалибровывают. Чтобы защитить себя от излишних раздражающих звуковых сигналов в процессе просматривания необходимого сигнала входа, на динамик можно установить выключатель.
Сборка все вместе
Дополнительный усилитель может генерировать сильное магнитное поле, поэтому стоит позаботиться о его конструкции. Плата должна выполняться максимально компактно, с короткими выводами проводников и хорошей группировкой. Специального экранирования ей не требуется, но во избежание помех для других телевизоров вашего дома позаботьтесь, чтобы она была расположена в корпусе, не создавая наводок основным узлам. В крайнем случае можно использовать деревянный либо пластмассовый корпус, оклеенный изнутри фольгой.
В разбираемом телевизоре при удалении аналогового тюнера освободилось достаточно места для установки трансформатора с такой платой и даже подошло отверстие под переключатель мощности. Трансформатор желательно также экранировать, чтобы не создавать помех по ТВ-каналам. Клеммы для подключения напряжения синхронизации и исследуемого сигнала соединяйте с платой только экранированным проводом.
После подключения трансформатора к цепи, подключаем S1 и S2 соответственно, запускаем входные провода через отверстие в корпусе телевизионного приемника, подключаем выход цепи к динамику и катушке отклонения. Следует использовать минимальную длину провода во всех проводимых соединениях, чтобы уменьшить рассеянную индуктивность контура. Осталось найти удобное место установки S1 и S2, закрыть заднюю крышку и приступить к тест-драйву.
Проверка работоспособности прибора
По своему функционалу собранный осциллограф далек от достойных лабораторных моделей, но незаменим для использования в несложных проектах, где требуется увидеть форму волны. Также определенную новизну имеет возможность слышать исследуемый сигнал, особенно при получении обратной связи, напоминающей «знаки». В рассматриваемом примере можно наблюдать изменение сигнала, наводимого обычной проволочной катушкой при ее расположении в произвольном месте, над внутренним трансформатором прибора и в момент нахождения над процессором ноутбука.
Возможность усиливать входящий сигнал – отличная функция, если вам не требуется его абсолютно точных параметров. Шум частоты 60 Гц, усиливаемый схемой, может пока определяться с достаточной погрешностью. Но это явление вызывает и блуждающая индуктивность входного провода. Уменьшить помехи может только экранированное заземление всех частей схемы.
Демонстрируемая катушка с проводом, соединенная со входом прибора, позволяет использовать большую индуктивность при сильном усилении. Ей можно обнаружить источники питания за несколько метров, направляя катушку в сторону расположения трансформаторов, после чего наглядно просмотреть их работу. Также можно обнаружить расположение процессора внутри сложного девайса. Можно использовать катушку, как индуктивный микрофон, поместив ее около динамика, играющего музыку. Магнитное поле, воспроизводимое катушкой диктора, будет обнаружено и усилено созданным прибором, после чего на кинескопе осциллографа отразится играемая музыка.
Можно наглядно просмотреть на приборе и работу канала интернета. В качестве входного сигнала для этого была задействована выделенная домашняя линия (120 VAC), и, показав ее «картинку», прибор по-прежнему работает.
Original article in English

























 












