Принцип работы устройства состоит в том, чтобы давать очень короткие импульсы света (вспышки) через заданный промежуток времени. По действию очень сильно напоминает молнию во время дождя, когда полностью темное помещение на миллисекунды озаряет яркий свет.
Во время дискотеки это выглядит особенно завораживающе.
Детали:
- Светодиодная матрица – ссылка на aliexpress.com
- Источник 12 В – ссылка на aliexpress.com
- Транзистор K2543 – ссылка на aliexpress.com
- Диодный мост – ссылка на aliexpress.com
- Микросхема NE555 – ссылка на aliexpress.com
- Резисторы и конденсаторы – ссылка на aliexpress.com
Светодиоды на сетевое напряжение со встроенным драйвером:
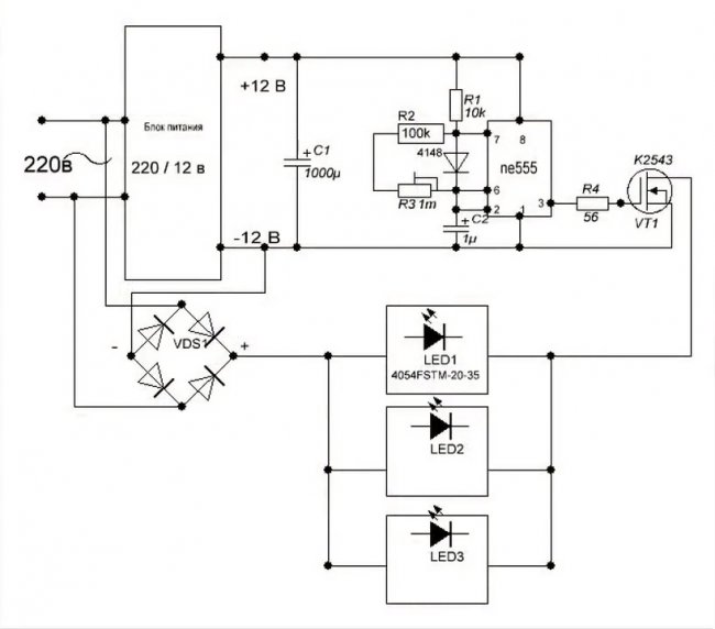
Схема стробоскопа
Я бы не сказал, что схема сложная, скорее простая. Но она не имеет гальванической развязки по напряжению, что означает – нельзя прикасаться ни к одному элементы схемы во время её работы и во время сборки быть особо внимательным.
Визуально схему можно разделить на блок питания 12 В, генератор импульсов, выпрямитель и линейку светодиодов.
Работа стробоскопа
На микросхеме NE555 собран генератор коротких импульсов. Время между импульсами можно менять вращая ручку переменного резистора R3.
К выходу этого генератора подключен ключ на полевом транзисторе, который коммутирует напряжение 220 В, в цепи питания светодиодных матриц, включенных параллельно друг другу.
Светодиодные матрицы питаются постоянным током, который выпрямляется диодным мостом. Это нужно для того, чтобы можно было коммутировать цепь полевым транзистором, который работает только с постоянным напряжением.
Сборка стробоскопа
Стробоскоп собран в кожухе от кабельканала. Светодиоды прикручены к широкой стороне, без радиаторов. Так как светодиод используется где-то на 2-5% от своей мощности (импульсная работа), то надобность в теплоотводах отпадает.
Боковые стенки вырезаны из того же кабельканала и приклеены клеем. Сверху выведен переменный резистор для регулировки частоты мерцания.
Блоки схемы в корпусе:
Предостережение
Светодиоды очень мощные и могут повредить ваши глаза, так что смотреть на них при работе не рекомендуется. Стробирующие вспышки особенно опасны, так как глаз расслабляется в темноте, а яркий импульс проникает напрямую в сетчатку глаза.
Так же не забываем, что вся схема находиться под сетевым напряжением, опасным для жизни.
Результат работы
Работу стробоскопа, к сожалению, не передать ни через фото, ни через видео. Так как даже видеокамера очень плохо улавливает короткий импульс и её в итоге просто засвечивается.
Но я от себя могу сказать, что стробоскоп получился отличный, вспышки короткие и очень яркие. Смотрится очень эффектно, в общем все как надо.















