Блокинг – генератор представляет собой генератор кратковременных импульсов повторяющихся через довольно большие промежутки времени.
Одним из достоинств блокинг - генераторов являются сравнительная простота, возможность подключения нагрузки через трансформатор, высокий КПД, подключения достаточно мощной нагрузки.
Блокинг-генераторы очень часто используются в радиолюбительских схемах. Но мы будем запускать от этого генератора светодиод.
Очень часто в походе, на рыбалке или охоте нужен фонарик. Но не всегда под рукой есть аккумулятор или батарейки 3В. Данная схема может запустить светодиод на полную мощность от почти разряженной батарейки.

Немного о схеме. Детали: транзистор можно использовать любой (n-p-n или p-n-p) в моей схеме КТ315Г.
Резистор нужно подбирать, но об этом потом.
Кольцо ферритовое не очень большое.
И диод высокочастотный с низким падением напряжения.
Итак, убирался я в ящике в столе и нашел старый фонарик с лампочкой накаливания, конечно же, сгоревшей, а недавно видел схему этого генератора.

И решил я спаять схему и засунуть в фонарик.
Ну-с приступим:

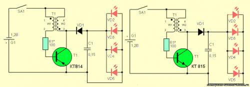
Для начала соберем по этой схеме.

Берем ферритовое кольцо (я вытащил из балласта люминесцентной лампы) И мотаем 10 витков проводом 0,5-0,3мм (можно и тоньше, но не удобно будет). Намотали, делаем петельку, ну или отвод, и мотаем еще 10 витков.
Теперь берем транзистор КТ315, светодиод и наш трансформатор. Собираем по схеме (см. выше). Я поставил еще конденсатор параллельно с диодом, так ярче светилось.

Вот и собрали. Если светодиод не горит, поменяете полярность батарейки. Все равно не горит, проверьте правильность подключения светодиода и транзистора. Если все правильно и все равно не горит, значит не правильно намотан трансформатор. Если честно у меня тоже схема завелась далеко не с первого раза.
Теперь дополняем схему остальными деталями.
Поставив диод VD1 и конденсатор С1 светодиод засветится ярче.

Последний этап - подборка резистора. Вместо постоянного резистора ставим переменный на 1,5кОма. И начинаем крутить. Нужно найти то место где светодиод светит ярче, при этом надо найти место где если увеличить сопротивление хоть чуть-чуть светодиод гаснет. В моем случае это 471Ом.
Ну ладно, теперь ближе к делу))
Разбираем фонарик

Вырезаем из одностороннего тонкого стеклотекстолита кружок под размер трубки фонарика.
Теперь идем и ищем детали нужных номиналов размером несколько миллиметров. Транзистор КТ315

Теперь размечаем плату и разрезаем фольгу канцелярским ножом.
Лудим плату

Исправляем косяки, если таковы имеются.
Теперь чтобы паять плату нам нужно специальное жало, если нет - не беда. Берем проволоку 1-1,5мм толщиной. Тщательно зачищаем.
Теперь наматываем на имеющийся паяльник. Конец проволоки можно заострить и залудить.

Ну-с приступим припаивать детали.

Можно воспользоваться лупой.
Ну, вроде все припаяли, кроме конденсатора, светодиода и трансформатора.
Теперь тест-запуск. Все эти детали (не припаивая) прицепляем на «сопли»

Ура!! Получилось. Теперь можно не опасаясь все детали припаивать нормально
Мне вдруг стало интересно, какое же напряжение на выходе, я измерил
3,7В нормально для светодиода большой мощности.
Самое главное припаять светодиод))


Вставляем в наш фонарик, когда я вставлял, я отпаял светодиод - он мешался.

И так, вставили, убедились, что все пролазит свободно. Теперь вытаскиваем плату и покрываем края лаком. Чтобы замыкания не было, ведь корпус у фонарика это минус.
Теперь припаиваем обратно светодиод и проверяем еще раз.

Проверили, все работает!!!
Теперь все это аккуратно вставляем в фонарик и включаем.

Такой фонарик можно запустить даже от разряженной батарейка, а если вообще нет батареек (например, в лесу на охоте). Есть много разных способов получить маленькое напряжение (в картошку вставить 2 проволочки из разных металлов) и запустить светодиод.

Желаю удачи!!!







