
Я был удивлен простотой работы по восстановлению аккумулятора электронным десульфатором. Фактически все манипуляции сводились к тому, чтобы подключить чудо устройство к батарее и восстановление засульфатированных пластин начнется. Причем аккумулятор даже не нужно было снимать с автомобиля, откручивать пробки банок для отвода лишнего газа и производить ещё какие-то действия. Даже подключения зарядного устройства не требуется. Да и контроля особого практически не нужно – накинул клеммы и иди занимайся своим делом, а устройство все само сделает.
Благодаря устройству о котором пойдет речь, вы сможете не только восстановить свою батарею, но и провести профилактику у аккумуляторов, которые ещё находятся в строю. Тем самым вы продлите их службу на годы.
Принцип работы десульфатора
Десульфатор питается от батареи, которую восстанавливает. По этой же цепи питания он генерирует обратные короткие мощные импульсы высокой частоты. Давно известно, что такие импульсы вводят в резонанс молекулы сульфата свинца, в результате происходит обратный процесс – десульфатации и аккумулятор восстанавливает свою емкость и сопротивление.
Конечно, у этого метода восстановления есть и минусы: не все АКБ поддаются восстановлению, а порядка 85 процентов. И это, я вам скажу, очень хорошая вероятность чтобы попробовать данный способ. Ещё одним минусов является очень длительный процесс протекания восстановления, которой может длиться от суток до месяца.
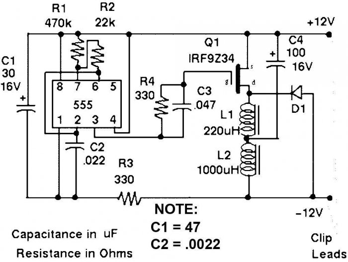
Схема десульфатора
На микросхеме 555 собран задающий генератор, которой генерирует короткие импульсы частотой 1-3 кГц. Элементы C1 и R3 фильтруют напряжение, обеспечивая нормальную работу генератора. Выход микросхемы нагружен на транзистор, который коммутирует индуктивности. В катушке L1 как раз и возникает мощный короткий импульс после закрытия транзистора. Этот импульс возвращается обратно в батарею через диод D1 и конденсатор C4.
Детали:
С1, С4 – емкость указана в микрофарадах. С1 лучше брать не на 30 мкФ, а на 300 мкФ. С4 лучше делать составным, соединив параллельно 4 конденсатора по 22 мкФ, так как на него возлагается очень большая нагрузка.
Индуктивности L1 и L2 намотаны на ферритовых кольцах. Тут все зависит от проницаемости магнитного сердечника и диаметра кольца. L1 у меня содержит примерно 45 висков провода 0,8 мм, а катушка L2 70 витков такого провода. Вообще, я рекомендую пользоваться тестером с замером индуктивности, при намотке катушек. Кольца можно взять от ненужных компьютерных блоков питания.
D1 – любой мощный на 15-25 А.
Сборка десульфатора
Схему я собрал на макетной плате, снизу запаял перемычки кусками провода. Транзистор установил на небольшой теплоотвод.
Затем установил эту плату в самодельный корпус. Конечно размеры завышены и устройство можно сделать гораздо компактнее.
Проверка работы десульфатора
Десульфатор желательно подключать к аккумулятору через предохранитель, ампера так на два. Хотя сила импульсов там горазда больше, но длительности их не хватит, чтобы вывести предохранитель из строя.
После подключения устройства, вы должны услышать слабый писк, свидетельствующий о нормальной работе устройства.
Ну и окончательную проверку можно провести только с помощью осциллографа. Для этого сначала подключаем щупы на вход транзистора (зеленая диаграмма). Убедившись в работе генератора можно подключить щупы параллельно выходу устройства (желтая диаграмма). И вы увидите периодические пикообразные импульсы, свидетельствующие о нормальной работе десульфатора. В пике эти импульсы достигают 30 В, причем на клеммах самой батареи. А сила тока колеблется в промежутке 15-25 А.
Процесс восстановления аккумуляторной батареи
Перед восстановление желательно полностью зарядить батарею. Если же вы собираетесь восстанавливать АКБ стоящую на машите, то обязательно скиньте одну клемму питания автомобиля, чтобы не повредить электронику своего авто.
Далее подключаем десульфатор и ждем. Время ожидания всегда индивидуально. От вас требуется только периодический контроль батареи – замер напряжения, чтобы не допустить полного разряда. Замер напряжения необходимо производить при отключенном десульфаторе, это обязательно.
Максимальный результат можно получить только по истечению 4 недель непрерывной эксплуатации десульфатора.
Хотя устройство автономно, я не рекомендую его оставлять без присмотра.
Китайский десульфатор
Али Экспресс можно купить готовый комплект для сборки, смотрите – ТУТ.
Или уже полностью готовое устройство, смотрите – ТУТ.








