Характеристики усилителя
Более подробные характеристики усилителя на TDA7294:
- Питание двухполярное со средней точкой от 12 до 40 В.
- F вых. - 20-20000 Гц
- Р вых. макс. (пит.+-40V, Rн=8 Ом) - 100 Вт.
- Р вых. макс. (пит.+-35V, Rн=4 Ом) - 100 Вт.
- К гарм. (Рвых.=0.7 Р макс.) - 0.1%.
- Uвх - 700 мВ.
Микросхема TDA7294 дешевая и стоит копейки, покупал - ТУТ.
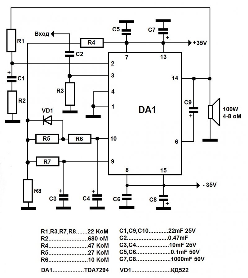
Схема усилителя на TDA7294
Такие усилители отлично работают в паре, поэтому делайте таких таких два и у вас получится простой стерео усилитель. Более подробные характеристики усилителя и схем включения можно посмотреть в даташит на микросхему TDA7294.
Блок питания для усилителя желательно выбирать в полтора раза мощнее, так что учтите.
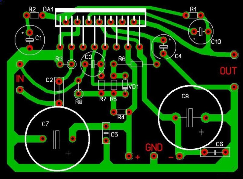
Печатная плата усилителя
Рисунок расположения элементов:
Скачать в плату в формате lay:
plata.zip
[16.13 Kb] (cкачиваний: 3671)
При печати выставить масштаб 70%.
Готовый усилитель
Микросхему необходимо устанавливать на радиатор, лучше с вентилятором, так как он будет меньше в размерах. Делать печатную плату совсем не обязательно. Можно взять макетную с большим количеством отверстий и собрать усилитель минут за 30.
Я советую вам собрать столь простой усилитель, который себя отлично зарекомендовал.
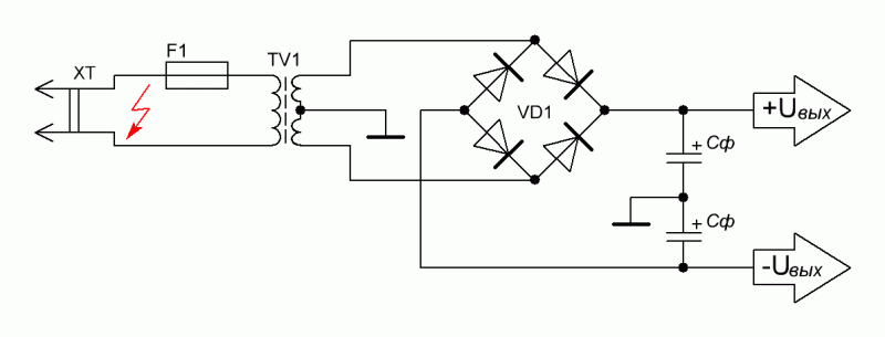
Блок питания
Блок питания полнен по классической схеме с трансформатором 150 Вт. Рекомендую брать трансформатор с кольцевым сердечником, так как он мощнее, меньше и излучает минимум сетевых помех и электромагнитного фона переменного напряжения. Фильтрующие конденсаторы каждого плеча 10000 мкФ.
Собирайте свой усилитель и до новых встреч!












