БП без сетевого трансформатора легко сделать своими руками. Понадобиться немного радиодеталей и паяльник.
Описание работы блока
Схема с трансформатором громоздкая и тяжелая. Для понижения напряжения используют свойство конденсатора оказывать реактивное сопротивление переменному току. Если использовать делитель с активным сопротивлением, возникают проблемы:
1. При больших номиналах резисторов ток цепи мал, разность потенциалов на выходе недостаточна для питания устройства.
2. Уменьшение сопротивления поднимет напряжение, но возрастет ток через гасящий резистор, он будет интенсивно нагреваться, пока сам не сгорит или устроит пожар.
На конденсаторе переменные ток и напряжение сдвигаются по фазе. В начале цикла заряда ток большой, а напряжение на конденсаторе маленькое и постепенно растет. Когда емкость зарядилась, напряжение возрастает, а ток снижается до нуля. Одновременно они большими не бывают. На конденсаторе выделяется небольшая мощность, корпус нагревается мало.
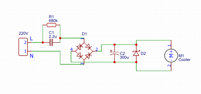
Сетевое напряжение подается на диодный мост через конденсатор. Образуется делитель из реактивного сопротивления емкости и диодов. Небольшая часть напряжения, выпрямленная мостом, сглаживается электролитическим конденсатором. Нормализованное стабилитроном питание 12 В подается на электродвигатель. Параллельно балластной емкости включен резистор, сглаживающий бросок тока при подаче питания и обеспечивающий разряд конденсатора при выключении.
Детали
Схема работает под напряжением сети 220 В, поэтому используют конденсаторы с рабочим напряжением не менее 600 В, бумажные типа КГБ или пленочные К73-17. Мощность теплового рассеивания резистора 0,25?0,5 Вт.
Минимальное допустимое обратное напряжение диодов 400 В. Подходят Д226Б, КД105Б-Г или их импортные аналоги. Диоды заменяет мостовая сборка КЦ402-407. Стабилитрон выбирается с максимальным током при рабочем напряжении 12 В.
Параллельное включение конденсаторов увеличивает общую емкость, суммируя номиналы всех элементов. Нужное значение подбирается соединением нескольких элементов.
Монтаж
Деталей немного, выводы у них жесткие. Можно собрать блок питания навесным монтажом без печатной платы, не допуская короткого замыкания соединений выводов деталей.
Схема, собранная без ошибок монтажа из исправных деталей, запускает двигатель кулера при включении питания.
Проверить параметры работы поможет мультиметр в режиме измерения постоянного напряжения, подключенный параллельно кулеру. Диапазон рабочих напряжений мотора находится в пределах 9?14 вольт. На верхних границах заметно возрастает шумность вентилятора. Увеличение балластной емкости повышает выходное напряжение. Уменьшение – наоборот.
Размещение монтажа в пластмассовом корпусе защитит от поражения электрическим током. Для подсоединения проводов на входе и выходе блока установлены клеммные пары.
Корпус закрепляется на радиаторе с размещенной на нем светодиодной матрицей. Сетевой шнур включается к параллельно соединенным выводам питания LED-драйвера и БП.
Нужно убедиться, что ничего не мешает свободному вращению лопастей.
Особенности схемы
Все элементы схемы находятся под опасным для жизни напряжением сети 220 В, поэтому:
- работы со схемой выполнять при отключенном питании и разряженном балластном конденсаторе;
- отсоединение нагрузки (кулера) без предварительного выключения питания приведет к выходу из строя блока;
- обязательно требуется защита схемы от короткого замыкания установкой предохранителя.
Отсутствие гальванической развязки БП от сети компенсируется малыми габаритами, весом и небольшим уровнем шума при работе.















