Каждый радиолюбитель хоть раз в жизни должен собрать усилитель мощности звуковой частоты. В этом примере как раз представлен такой образец мощность 500 Вт. Собирается эта модель быстро, буквально за 1 час. Класс усилителя - АВ, аналоговый на биполярных транзисторах. Схема построена по классическому принципу. Выходной транзистор составной, состоит из 5 штук на каждое плечо.
Применение во входном каскаде операционного усилителя с отрицательной обратной связью позволило свисти к минимуму линейные искажения.
Понадобится
Транзисторы мощности и операционный усилитель:
- 2SC5200 Транзисторы х 5 - http://ali.pub/4xjey2
- 2SA1943 Транзисторы х 5 - http://ali.pub/4xjf1k
- ОУ HA17741 x 1 - http://ali.pub/4xjf4h
Остальные компоненты:
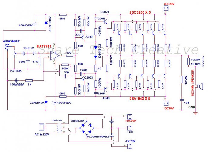
Схема
Питание двуполярное - 70 Вольт.
Как сделать мощный усилитель
В радиаторе сверлим отверстия под транзисторы и нарезаем в них резьбу. Теплопроводящей пастой смазываем слюдяные прокладки с обеих сторон и раскладываем на места, где будут крепиться транзисторы.
Устанавливаем транзисторы. 5 штук одной структы на одной стороне, другой на противоположной.
Снизу под контактами изолируем радиатор клейкой лентой.
Соединяем коллекторы по каждой стороне.
Подпаиваем к базам согласующие резисторы.
Припаиваем к эмиттерам согласующие пятиваттные резисторы и присоединяем их к общему проводнику.
Из катушки 16 витков проводом 1,5 мм и резистора соберем буферную цепь и подключим ее к выходу усилителя.
Далее припаиваем управляющие транзисторы и цепи коррекции согласно схемы.
Обязательно не забудем включить в схему ВЧ конденсаторы, которые не дадут усилителю возбуждения на высоких частотах.
В дело идет операционный усилитель.
Вполне можно использовать любой другой. Далее сажаем переменный резистор на супер клей.
Продолжаем собирать схему.
Запаиваем снабберную цепь в конце.
К выходу усилителя припаиваем провода с разъемами.
Усилитель готов. Переходим к сборке блока питания. Он имеет самую что нинаесть классическую схему из диодного моста и пары мощных конденсаторов.
Трансформатор выполнен на тороидальном сердечнике.
Подключаем к усилителю динамическую готовку.
Все работает отлично. Если все собранно правильно и из исправных компонентов, то усилок в настройке не нуждается.
Перед подключение динамика следует замерить напряжение средней точки. Оно должно быть равным половине питания.
Динамик на 200 Вт. Мощности хватает с запасом, что не удается даже прибавить потенциометр на 1/3, так как диффузор начинает сильно трястись. Использование мощной акустической системы решает эти проблемы.


























